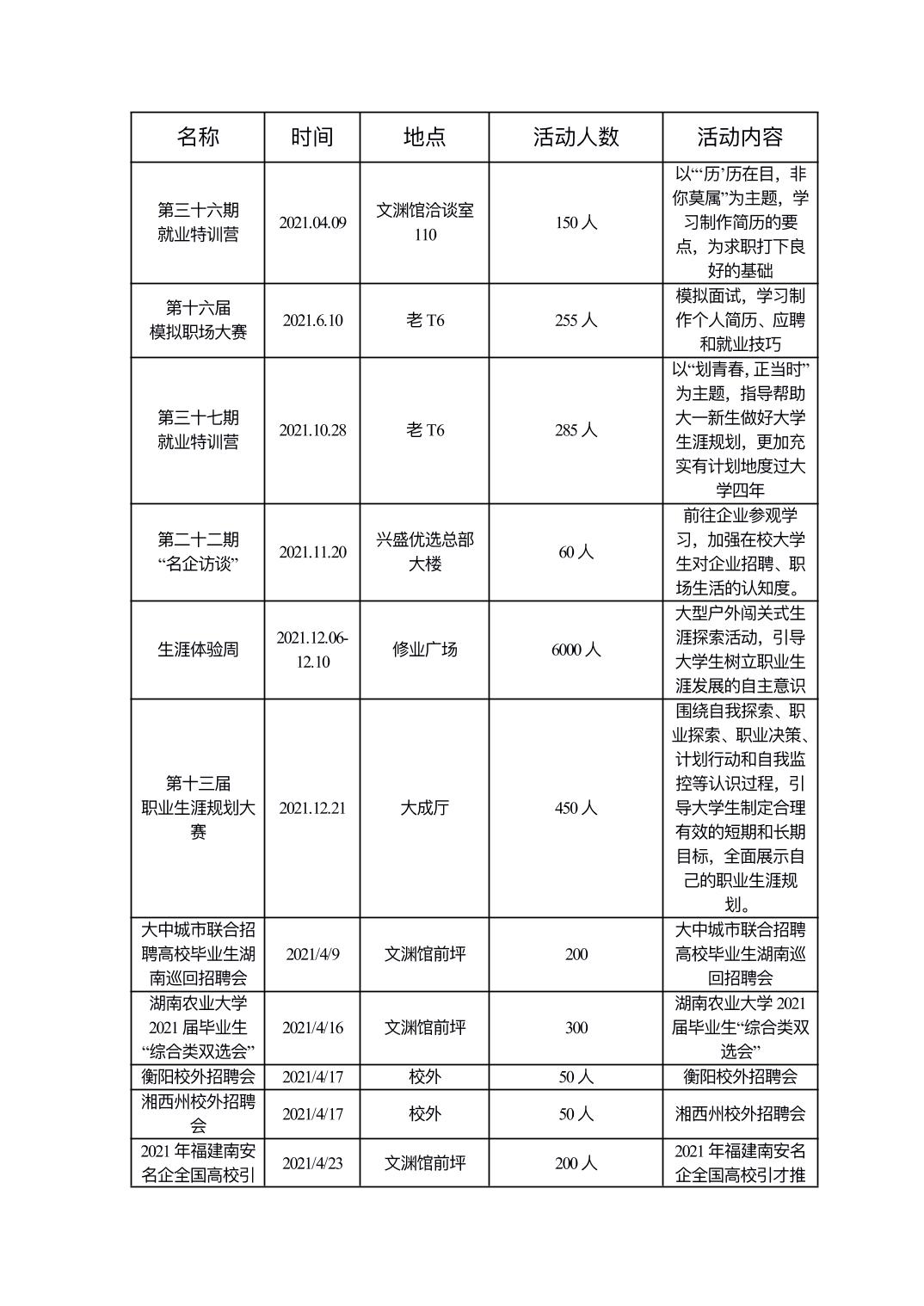
2.6.1-7 2021--2024创业活动汇总










































|
活动 |
时间 |
地点 |
大概人数 |
活动意义 |
期数 |
图片 |
|
创业集市 |
2023.3.19 2023.3.26 2023.4.01 2023.4.09 2023.4.15 2023.5.07 2023.5.28 2023.10.15 2023.10.29 2023.11.19 2023.12.03 |
修业广场及创新创业楼后坪 |
300人 |
“创新创生活, 创业创未来” |
11期 |
见附件一 |
|
院级创业分享会 |
2023年 下半学年 |
不定 |
不定 |
了解学习各行各业的优秀创业者,交流经验,分享资源 |
19期 |
见附件二 |
|
校级创业分享会 |
2023.4.13 |
老T6 |
120人 |
了解学习各行各业的优秀创业者,交流经验,分享资源 |
1期 |
见附件三 |
|
创业论坛 |
2023.4.10 2023.5.26 2023.11.24 |
大礼堂 修业讲堂 修业讲堂 |
800人 300人 300人 |
为鼓励大学生创业,提高大学生创业思维 |
3期 |
见附件四 |
|
“互联网+”大学生创新创业大赛培训 |
2023.4.27 |
老T6 |
150人 |
给大学生学习创业技能带来比较好的推动作用 |
1期 |
见附件五 |
|
创客训练营 |
2023.12.2-2023.12.3 |
就创大楼301 |
40人 |
全面提升创新能力和科技实践水平,拓展学员的创客技能 |
1期 |
见附件六 |
|
岳麓山大学科技城2023年“红枫计划”暨“麓山杯”创新创业大赛——湖南农业大学项目专场 |
2023.11.23 |
老T6 |
100人 |
优质创新创业项目参加现场路演专家导师进行现场提问点评 |
1期 |
见附件七 |
2023年创业工作总结
一、 创业集市
|
序号 |
日期 |
活动名称 |
活动意义 |
|
1 |
3.19 |
创业集市第一期 |
创新是第一生产力,大学生实现自我价值离不开创新创业。创业集市的开展为我校学生提供了大展拳脚的平台,为创新创业注入新活力,将创业融入大学生活,增添乐趣。 |
|
2 |
3.26 |
创业集市第二期 | |
|
3 |
4.01 |
创业集市第三期 | |
|
4 |
4.09 |
创业集市第四期 | |
|
5 |
4.15 |
创业集市第五期 | |
|
6 |
5.07 |
创业集市第六期 | |
|
7 |
5.28 |
创业集市第七期 | |
|
8 |
10.15 |
创业集市第一期 | |
|
9 |
10.29 |
创业集市第二期 | |
|
10 |
11.19 |
创业集市第三期 | |
|
11 |
12.03 |
创业集市第四期 |
二、创业分享会
|
序号 |
日期 |
活动名称 |
活动意义 |
|
1 |
10月21日 |
景艺院、农学院创业分享会 |
创业分享会是一个让创业者分享经验、求知者学习知识的重要途径。此项活动,不仅能让优秀创业者总结自身特质,实现进一步突破,还能让渴望学习到实用经验的求知者了解创业的步骤、汲取成功秘诀,为以后人生发展奠定一定的坚实基础。诚然,创业分享会还能拓宽学生们的视野、激发学生们奋斗激情、增强大学生们各方面能力。 |
|
2 |
10月24日 |
园艺院创业分享会 | |
|
3 |
10月26日 |
人外院创业分享会 | |
|
4 |
10月27日 |
公法院创业分享会 | |
|
5 |
10月29日 |
动科院、动医院创业分享会 | |
|
6 |
10月29日 |
生科院创业分享会 | |
|
7 |
10月29日 |
食科院创业分享会 | |
|
8 |
10月30日 |
教育院创业分享会 | |
|
9 |
10月31日 |
机电院、水土院创业分享会 | |
|
10 |
11月05日 |
化材院创业分享会 | |
|
11 |
11月09日 |
资源院创业分享会 | |
|
12 |
11月13日 |
东科院创业分享会 | |
|
13 |
11月17日 |
环生院、植保院创业分享会 | |
|
14 |
11月26日 |
信科院创业分享会 | |
|
15 |
11月30日 |
经济院创业分享会 | |
|
16 |
12月06日 |
商学院创业分享会 | |
|
17 |
12月09日 |
水产院创业分享会 | |
|
18 |
暂定 |
马院创业分享会 | |
|
19 |
暂定 |
体院创业分享会 |
三、 创业论坛
|
序号 |
日期 |
活动名称 |
活动意义 |
|
1 |
4月10日 |
创业论坛第八十二期 |
创业论坛鼓励与引导创新思维。在论坛中,分享创新经验和观点,促进思想的碰撞和交流,激发出新的创新思维,为创业提供了新的思路和方法。 |
|
2 |
5月26日 |
创业论坛第八十三期 | |
|
3 |
11月24日 |
创业论坛第八十四期 |
四、 “互联网+”大学生创新创业大赛培训
|
序号 |
日期 |
活动名称 |
活动意义 |
|
1 |
4月27日 |
“互联网+”大学生创新创业大赛培训 |
“互联网+”大学生创新创业大赛不仅能给创业者带来一定的帮助和支持,而且能给大学生学习创业技能带来比较好的推动作用,同时创业者可以通过创新创业在大学阶段激发自己的潜力,实现梦想,充分完善自我。 |
五、 创客训练营
|
序号 |
日期 |
活动名称 |
活动意义 |
|
1 |
12月2日-12月3日 |
创客训练营第七期 |
创客训练营通过集中培训的方式,帮助学员全面提升创新能力和科技实践水平,拓展学员的创客技能。注重团队合作,通过项目实践培养学员的沟通和解决问题的能力。 |
六、 岳麓山大学科技城2023年“红枫计划”暨“麓山杯”创新创业大赛——湖南农业大学项目专场
|
序号 |
日期 |
活动名称 |
活动意义 |
|
1 |
11月23日 |
岳麓山大学科技城2023年“红枫计划”暨“麓山杯”创新创业大赛——湖南农业大学项目专场 |
优质创新创业项目参加现场路演专家导师进行现场提问点评。指出每个项目的优点,并提供了改进的思路 |
七、 整体工作总结
开展了创业指导活动,参加了23个院的院级创业分享会,1期校级分享会,举办了11期创业集市。4期创业论坛,1期“互联网+”大学生创新创业大赛培训,1期创客训练营等活动,负责组织以及参加组织的活动及赛事,协助其他小组开展工作。其中创业集市的举办反响最佳,宣传形式不断丰富,小游戏的举行更是为集市增添了不少人流,参与的团队在最后一期甚至是超过了一百,规模实现了前所未有的大,很多同学都给予了较高的评价,现场更是一片欢声一片。“互联网+”大学生创新创业大赛培训和创业论坛也使参与的同学学到非常多的创业经验,为以后的创业之路提供坚实的基础。
附件一:

附件二:


附件三:

附件四:

附件五:

附件六:

附件七:







关闭
打印