网站首页
组织架构
通知公告
政策文件
上级文件
学校文件
质量报告
成果展示
资料下载
组织架构
通知公告
政策文件
上级文件
学校文件
质量报告
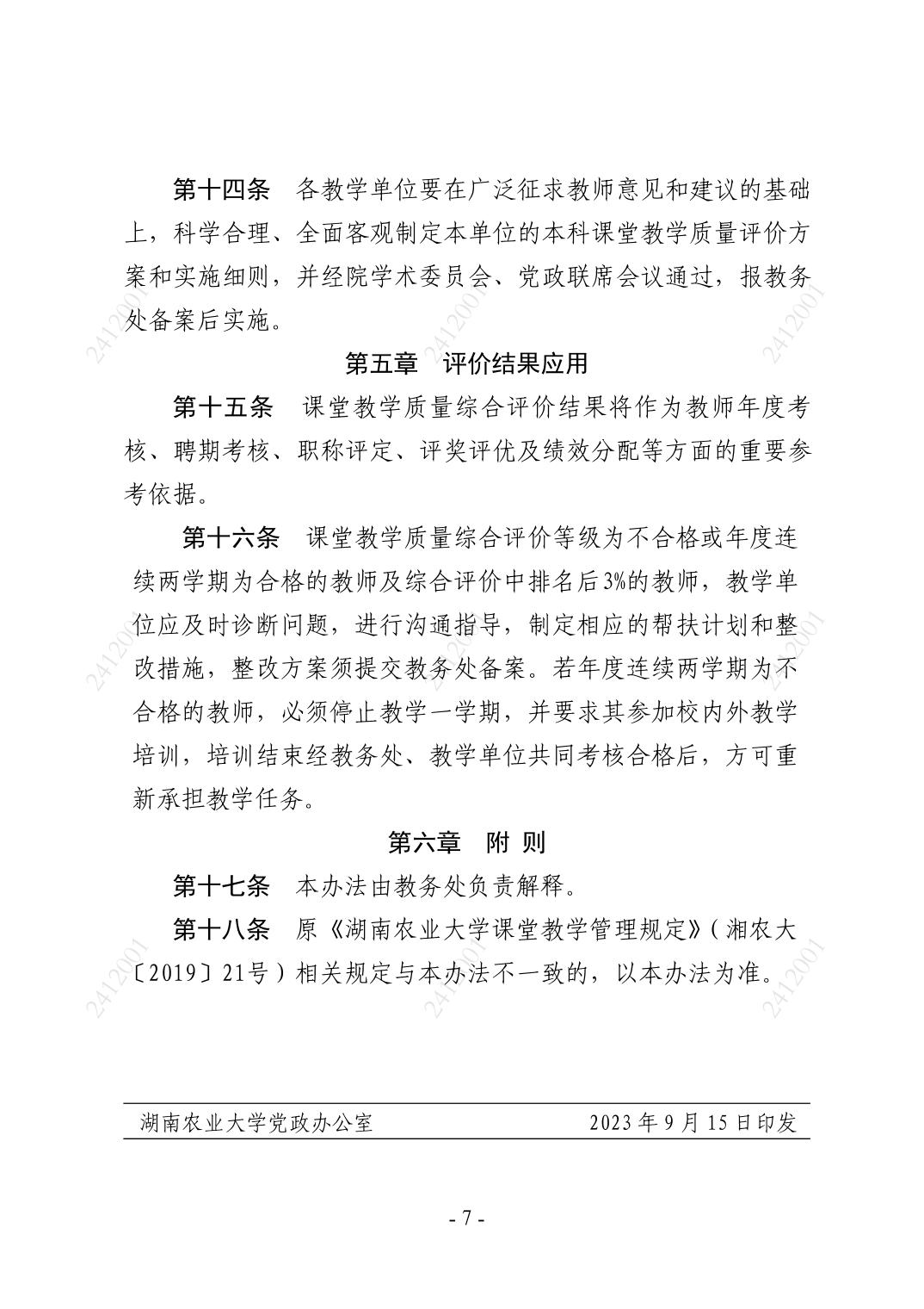
成果展示
资料下载
质量保障
质量保障
办学方向与本科地位
培养过程
教学资源与利用
教师队伍
学生发展
质量保障
教学成效
视频材料
首页
>
新审核评估
>
自评报告(旧)
>
质量保障
6.3.1-7 湖南农业大学本科课堂教学质量评价实施办法(试行)
来源:
发布时间:2025-07-25
字体大小:
扫一扫在手机打开
关闭
打印